Bei vielen Menschen besteht der größte Teil des Gesamtvermögens gerade am Anfang ihres Berufslebens aus ihrer Arbeitskraft, dem Humankapital. Dabei ist das Humankapital im engeren Sinne der heutige Wert des zukünftigen Arbeitseinkommens. An einem Beispiel möchte ich dies verdeutlichen:
Ein junger Akademiker ist bereits seit einigen Jahren im Berufsleben tätig. Bis zu seinem gesetzlichen Renteneintritt hat er noch 35 Berufsjahre vor sich. Er verdient im Jahr circa 30.000 Euro brutto. Da er dieses Geld aber erst über die nächsten 35 Jahre verdient, muss es für die Bestimmung des heutigen Wertes abgezinst werden. Der Einfachheit halber nehmen wir an, dass die jährlichen Gehaltssteigerungen immer genau die Inflation ausgleichen. Dann können wir einfach die 30.000 Euro mit den 35 Jahren multiplizieren und kommen dabei zu einem Wert seines Humankapitals von 1.05 Millionen Euro. Je mehr er sich seinem Renteneintritt nähert, reduziert sich sein Humankapital entsprechend. Im letzten Jahr vor seiner Rente beträgt sein Humankapital dann genau 30.000 Euro.
Einen Teil dieses Humankapitals nutzt der Akademiker, um sein wirtschaftliches Leben zu bestreiten, also Kosten wie Miete, essen, trinken, Mobilität, etc.
Sind die Einnahmen größer als die Kosten, kann der Akademiker noch Rücklagen bilden, um einmal ausreichend Liquidität aufzubauen, um kurzfristige Ziele zu erreichen. Da er in der Rente aber auch noch Kosten haben wird, benötigt er auch ausreichende Mittel, um diese zu decken. Dazu muss er Transferleistungen in Form von Sparprozessen tätigen, die genau dieses Ziel verfolgen. Sind die Kosten so hoch, dass sie die Einnahmen gerade decken, ist der Kapitalaufbau für die Rente eher unwahrscheinlich. Und wenn die Kosten die Einnahmen übersteigen, dann bleibt fürs Sparen kein Geld übrig.
Kosten sind sehr schnell aufgebaut, zumal in einer Welt, in der Kredite sehr einfach zu haben sind. Was passiert aber, wenn plötzlich durch einen Unfall, einer Krankheit oder eines Kräfteverfalls das berufliche Einkommen ausfällt? Sind die Kosten für diesen Fall nicht so leicht zu reduzieren und fehlen die finanziellen Rücklagen, rutscht man leicht in finanzielle Schieflage.
Wer sich da auf die gesetzlichen Leistungen verlässt, kann böse Überraschungen erleben.
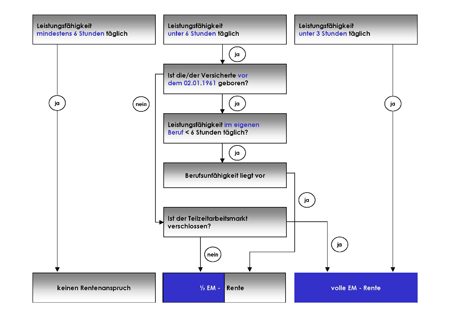
Selbst wenn Leistungen aus der gesetzlichen Rentenversicherung oder Versorgungswerken erwartet werden, sind diese in der Regel nicht ausreichend und müssen privat ergänzt werden. Gerade Berufsanfänger haben in den ersten Jahren nur unzureichenden Schutz. Im Falle der Berufsunfähigkeit erhalten alle nach dem 01.01.1961 geborene nur noch die Erwerbsminderungs-rente (EMI-Rente). Im Vergleich zur früheren Berufsunfähigkeitsrente der gesetzlichen Rententräger ist die EMI-Rente um ca. 30 % gekürzt. Auch ist der Berufsschutz weggefallen, d.h. hier kann abstrakt
(auf irgendeine Tätigkeit) verwiesen werden. Der erlernte Beruf und das bisher erzielte Erwerbseinkommen spielen also keine Rolle mehr.
Die volle Erwerbsminderungsrente bekommt nur, wer weniger als drei Stunden am Tag arbeiten kann. Die halbe Erwerbsminderungsrente wird bei weniger als sechsstündiger Arbeitsfähigkeit pro Tag gezahlt. Wie Sie aus der Grafik erkennen können erhalten alle vor dem 1. Januar 1961 geborene im Falle der Berufsunfähigkeit (hier wird geprüft ob die Leistungsfähigkeit in ihrem eigenen Beruf kleiner als sechs Stunden täglich ist) nur noch die halbe Erwerbsminderungsrente. Von daher ist die Versorgungslücke für diesen Personenkreis größer geworden.
Bei Versorgungswerken ist der Anspruch meist erst dann gegeben, wenn die versicherte Person zu 100% außerstande ist, ihren Beruf auszuüben. Bei einer Berufsunfähigkeit im Sinne der Bedingungen der privaten Anbieter zu 50% würde aus dem Versorgungswerk keine Leistung erfolgen.
Fazit: Aufgrund der reduzierten Versorgung der gesetzlichen Rentenversicherung und der hohen Anforderung der Versorgungswerke, benötigt jeder eine private Berufsunfähigkeitsversicherung, der auf seine Arbeitskraft bei der Einkommenserzielung angewiesen ist
Unser Akademiker verdient 30.000 € pro p.a. Nach Abzug von Steuern und Sozialabgaben verbleiben diesem Versicherten ein Nettogehalt von 1.552 €. Sollte diese Person nun berufsunfähig werden und nach dem 1. Januar 1961 geboren sein, besteht kein Anspruch auf Berufsunfähigkeitsrente seitens des Staates. Ist die Person aber vor 1961 geboren, dann hat sie einen Anspruch auf die halbe Erwerbsminderungsrente in Höhe von 388 €. Wie Sie der nebenstehenden Grafik entnehmen können, ist die Versorgungslücke in beiden genannten Beispielen erheblich. Diese Versorgungslücke kann nur durch eine private Berufsunfähigkeitsabsicherung geschlossen werden.
Absicherung gegen Berufsunfähigkeit – das unterschätzte Risiko
Durchschnittlich jeder vierte Erwerbstätige scheidet vorzeitig aus dem Erwerbsleben aus gesundheitlichen Gründen aus, das hat eine Erhebung des Verbandes deutscher Rentenversicherungsträger (VDR) ergeben.
Aber etwa nur jeder Dritte ist gegen das Risiko einer Berufsunfähigkeit versichert - davon wiederum sehr viele nur äußerst unzureichend.
Auf die Frage, ob sie sich im Fall der Berufsunfähigkeit ausreichend abgesichert fühlten, antworteten die Befragten:

Aber was geschieht, wenn Ihnen Krankheit, Kräfteverfall oder ein Unfall die Arbeitskraft nehmen und dadurch Ihre finanzielle Existenz massiv bedroht ist?
Die Beeinträchtigung oder der Verlust der Arbeitskraft geben dem Leben eine dramatische Wendung. Zusätzlich zur seelischen Belastung des Jobverlustes können durch ein völlig unzureichendes Einkommen finanzielle Verpflichtungen nicht mehr eingehalten werden. Weiterhin entstehen Kosten für die Wiederherstellung der Gesundheit und für besondere Pflegemaßnahmen. Rücklagen können nicht mehr gebildet werden, die gesetzlichen Rentenzahlungen bei Berufsunfähigkeit reichen (falls überhaupt Anspruch besteht) nicht aus, um den gewohnten Lebensstandard zu halten. Hinzu kommt, dass dann auch noch die Altersvorsorge nicht ausreichend aufgebaut werden kann. Das kann dazu führen, dass man im Rentenalter dann von der Grundsicherung leben muss. Die Grundsicherung könnt man auch als Mindestsozialhilfesatz bezeichnen.
Die Lösung des Problems bietet ausschließlich eine geeignete private Vorsorge.
Wichtig beim Abschluss eines Vertrages sind die Versicherungsbedingungen der jeweiligen Gesellschaften. Hier ist eindeutig geregelt, ob der Versicherer im Leistungsfall zahlt oder ob er die Möglichkeit hat, von der Leistung Abstand zu nehmen oder diese herauszuzögern. Wenn Sie bei der Auswahl der Gesellschaften nur nach Preis vorgehen, kann es zu bösen Überraschungen im Leistungsfall kommen. Die Beurteilung der Qualität der Versicherungsbedingungen ist sehr aufwendig und für den Versicherungskunden kaum ohne fachkundige Hilfe möglich. Hinzu kommt, dass die Werbeaussage des Versicherers nicht mit den tatsächlichen Leistungen übereinstimmen muss. Die Versicherungsbedingungen der einzelnen Anbieter sind aber immer im Gesamtkontext zu sehen. Und da fängt die Problematik für den Laien schon an. Nicht umsonst sind Versicherungsbedingungen von Juristen verfasst, also in einer Sprache, die im sprachlichen Umgang eher weniger verwendet wird. Da kann man schon schnell das ein oder andere falsch verstehen.
Eine besondere Rolle spielen seit etwa Mitteder neunziger Jahre so genannte Ratings (aus dem englischen „rate“ für „Schätzung“), d.h. Bewertungslisten von Unternehmen, Gesellschaften oder Zeitschriften, in denen anhand bestimmter Bewertungskriterien die „besten Berufsunfähigkeitsversicherungen“ ermittelt werden. Der Versicherer, der dabei fünf Sterne oder ähnliche „Top-Bewertungen“ verliehen bekommt, wird dann oftmals als bester Versicherer gehandelt.
Juristische Aspekte sind für die Bewertung sekundär, bzw. werden teils überhaupt nicht berücksichtigt, auch kritische Klauseln werden oftmals nicht mit der nötigen Kritik und Härte bewertet. Beispielsweise wäre es den Rating-Agenturen anzuraten, die Klauselwerke auch auf rechtliche AGB-Festigkeit zu überprüfen, da dieser Aspekt sowohl für den Verbraucher und den Versicherer bedeutungsvoll ist.
Ein Rating soll nur Orientierungshilfe geben. Kommerzielle Rating-Agenturen oder auch Verbraucherschutzorganisationen stellen bestimmte, gesetzlich nicht festgelegte Messgrößen auf, deren Auswertung in ein Bewertungsurteil mündet, das entweder dem Versicherungsvertrieb oder dem Versicherungskunden die Auswahl unter den verschiedenen Berufsunfähigkeitsversicheurngen erleichtern soll.
Messgrößen sind häufig Kapitalertragskennziffern (Überschussquote, Nettoverzinsung, etc), Sicherheitskennziffern (Eigenmittelquote etc.), Servicekennziffern (Beschwerdequote, Stornoquote) und Kostenkennziffern (Verwaltungskostenquote, Abschlusskostenquote, etc). Bei diversen Rating-Agenturen wurden im Zuge der letzten VVG-Reform (Reform des Versicherungsvertragsgesetzes) neue Bewertungskriterien aufgenommen, z.B. eine Analyse der bei den Versicherern umgestalteten neuen Antragsfragen unter dem Gesichtspunkt wirklicher Kundenfreundlichkeit. Schwammige Fragen führen danach im Rating zu einer Abwertung.
Fazit:
Grundsätzlich sind Ratings sinnvoll und schaffen für Transparenz im Markt. Da es aber keinen festgelegten Standard für die Messgrößen gibt, ist eine Vergleichbarkeit verschiedener Rating-Unternehmen untereinander grundsätzlich nicht gewährleistet, da Unterschiede in der Aufstellung und Gewichting dieser Kriterien bestehen können. Auch ist der Hinweis wichtig, dass gemäß Rechtsprechnung des BGH zum Warentest dem Tester ein Spielraum im Rahmen des Rechtes auf freie Meinungsäußerung zugebilligt wird, wenn die zugrunde gelegten Kriterien für das Rating erfüllt sind.
Ratings stellen aber immer einen allgemeinen und zeitlich begrenzten Überblick über die am Markt befindlichen Tarife und Gesellschaften dar. Eine Adaptierung auf die jeweils persönliche Situation sollte wohl überlegt werden. In einer persönlichen Beratung durch einen Spezialisten werden Sie auf Ihre persönlichen Wünsche und Bedürfnisse (z.B. Ihre persönliche Risikoneigung) befragt und erhalten dann auf Sie zugeschnittene Angebote der in Frage kommenden Gesellschaften.
Unter einem Ranking (englisch „rank“ für Rang oder Stand) wird ein Bewertungsverfahren verstanden, bei dem eine Rangfolge der untersuchten Versicherungen nach einer gemeinsamen Eigenschaft gebildet wird. Die bewerteten Eigenschaften sind häufig die Jahresprämie, aber auch erzielte Prämeineinnahmen oder Schadenleistungen. Anders als beim Rating wird also nicht versucht, eine mehr oder weniger umfassende Bewertung vorzunehmen, sondern es wird sich ein einzelner Punkt herausgegriffen. Da aber z.B. die Höhe der Prämie rein gar nichts über die inhaltliche Ausgestaltung einer Berufsunfähigkeitsversicherung (Qualität der Bedingungen, Bearbeitungsdauer, Leistungserweiterungen oder –ausschlüsse) aussagt, und nur in den wenigsten Fällen eine tatsächliche Vergleichbarkeit konkurierender Produkte besteht, stellt ein Ranking grundsätzlich kein geeignetes Auswahlkriterium für den Verbraucher dar.
Wesentliche Punkte der Versicherungsbedingungen sind im Einzelnen:
Fazit:
Die Beurteilung der Qualität eines Angebotes zu einer privaten Berufsunfähigkeitsversicherung ist sehr aufwendig und ohne fachkundliche Hilfe heute kaum noch möglich. Von daher ist eine individuelle Beratung, in der auf die persönliche Situation eingegangen und bei der insbesondere auf die Fallstricke der Bedingungswerke eingegangen wird unerlässlich.
Schließlich merken Sie erst im Leistungsfall, ob die Wahl des Versicherers die Richtige war oder nicht. Nur, dann ist es nicht mehr möglich, einen Anbieter zu wechseln. Und dann kann es sehr teuer werden, wenn der Versicherer die Zahlung verweigert oder hinauszögert und die Einnahmen von heute auf morgen auf Null sinken, die Ausgaben aber bestehen bleiben.

Hier finden Sie einen
freien ungebundenen Finanzberater,
Baufinanzierungsberater,
Versicherungsmakler,
Finanzplaner oder Gutachter.